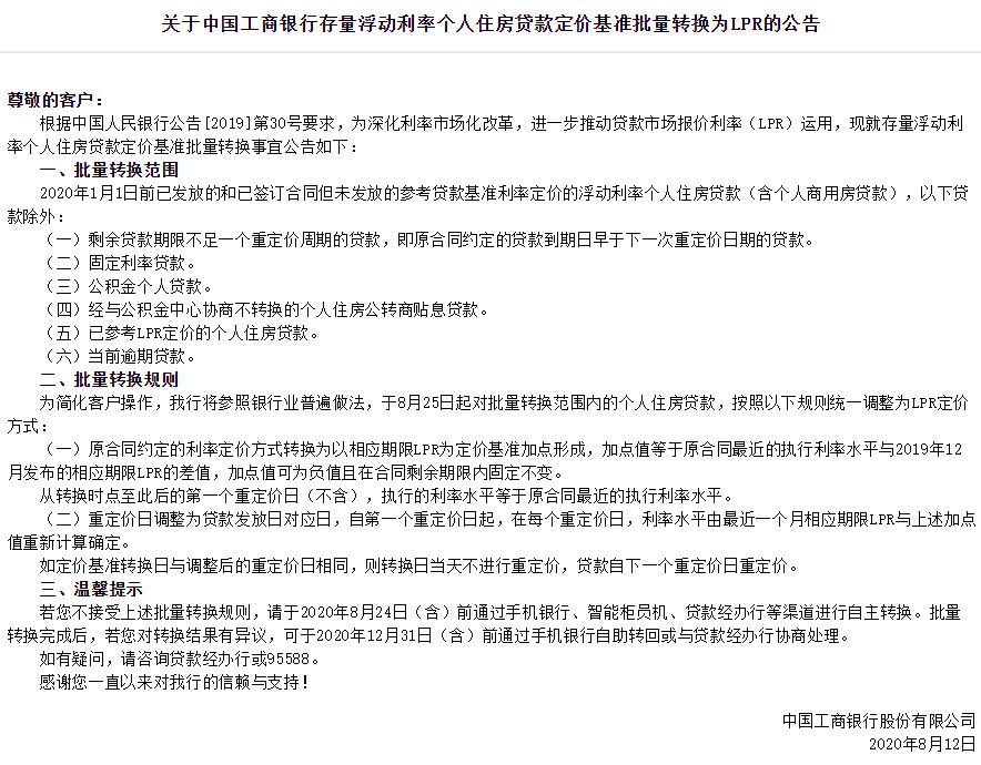
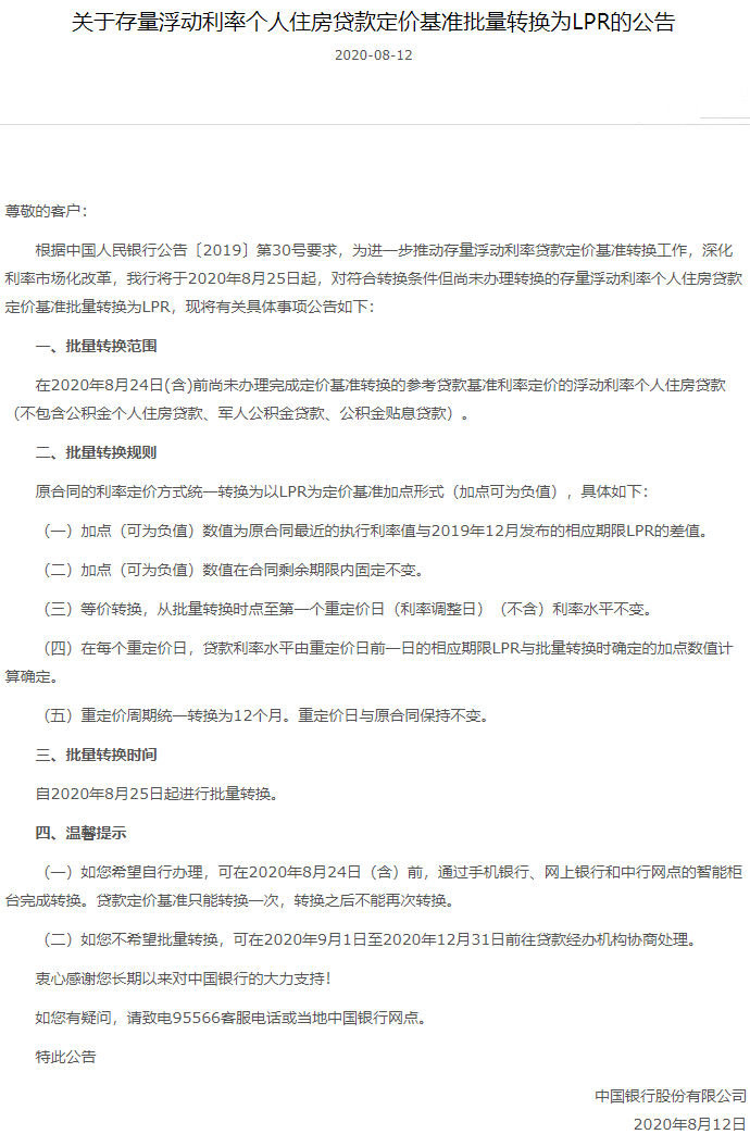
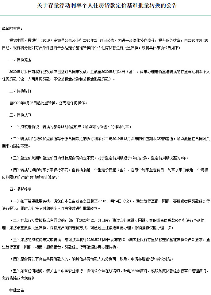
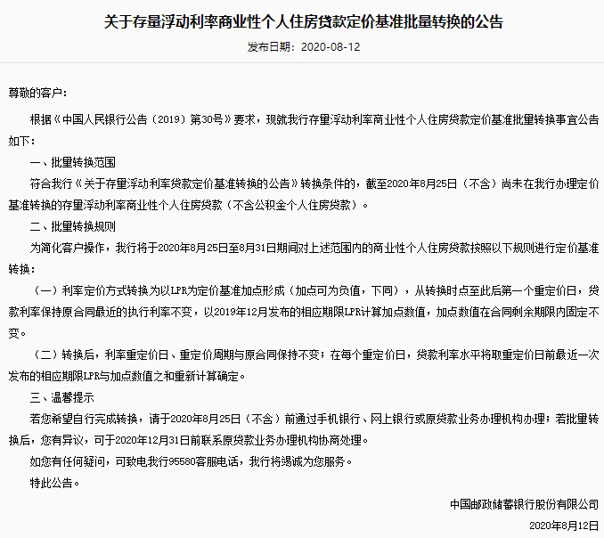
人民网北京8月12日电(记者孙红丽)今日,工商银行、建设银行、农业银行、中国银行、中国邮政储蓄银行发布公告称,将于2020年8月25日起对符合转换条件的存量浮动利率个人住房贷款批量转换为LPR定价。
公告同时表示,批量转换完成后,若对转换结果有异议,可于2020年12月31日(含)前通过手机银行自助转回或与贷款经办行协商处理。
据悉,此前7月20日,交通银行已经发布公告,将于2020年8月21日对尚未转换为贷款市场报价利率(LPR)或固定利率的存量浮动利率房贷,统一调整为LPR浮动利率加减点方式。
易居研究院智库中心研究总监严跃进表示,到8月底,各类购房者的房贷就会自动调整为 LPR 的计算方式,有效地提高了存量贷款换锚的工作效率,也减轻了双方的成本。建议银行相关部门编制客户咨询的答复指南,应对8月份调整完毕后可能产生的份咨询量密集增加等情况。

来源:中国工商银行官网

来源:中国建设银行官网

来源:中国银行官网

来源:中国农业银行官网

来源:中国邮政储蓄银行官网
来源:人民网
编辑:李雅婷
时刻新闻