红网时刻新闻4月22日讯(记者 岳瑾)今日,记者从长沙住房公积金管理中心获悉,2026年3月,12329公积金服务热线共接听业务咨询电话47872通,中心处理各渠道工单共计480笔。
问题1:为什么一年只能办理一次提前部分还款,每次办理还需要间隔12个月?
答:根据《长沙住房公积金个人住房贷款管理办法》第三十一条规定,职工家庭正常偿还公积金贷款1期后可以申请提前部分还款,每年可申请提前部分还款1次,每次间隔12个月,长沙住房公积金管理中心根据提前部分还款后的贷款余额重新制定还款计划告知职工。因此,按照现行规定职工办理提前部分还款需遵守每次间隔12个月的要求。同时,为解决职工多元化还款需求,已将该问题纳入政策研究范围,待后期修订《长沙住房公积金个人住房贷款管理办法》时予以明确。
问题2:为什么灵活就业缴存人员需补齐所有欠款的公积金才能封存账户?
答:根据当前《长沙市灵活就业人员住房公积金缴存协议》第七条规定,灵活就业人员在缴存期限内因欠缴导致账户封存的,应补缴欠缴金额。同时,为减轻灵活就业人员缴存压力,长沙住房公积金管理中心已将该问题纳入优化灵活就业人员住房公积金缴存使用政策范畴进行研究,具体规定以后续正式文件为准。
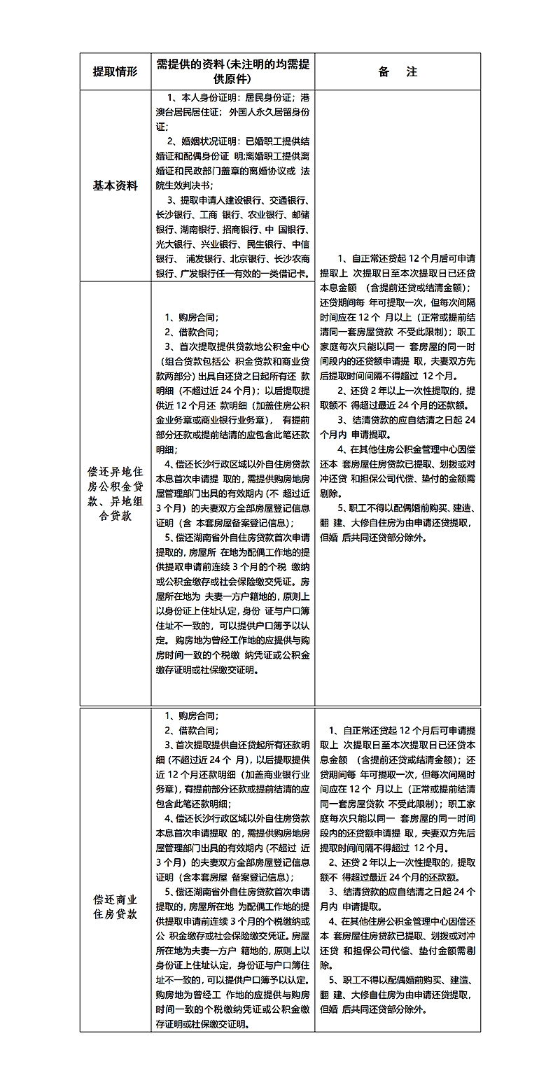
问题3:目前办理长沙住房公积金偿还异地中心公积金贷款(组合贷款)、商业住房贷款需具体准备哪些材料?
答:具体准备以下资料:

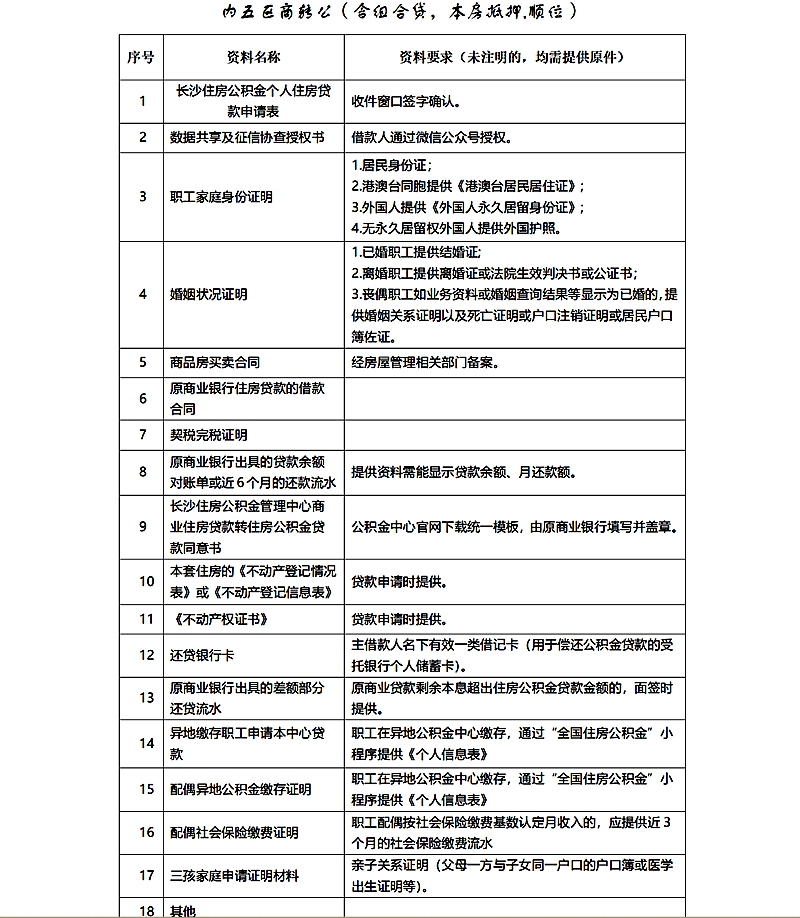
问题4:目前办理长沙住房公积金商转公顺位抵押需具体准备哪些材料?
答:具体准备以下资料:




来源:红网
作者:岳瑾
编辑:黄怡萍
本文为房产频道原创文章,转载请附上原文出处链接和本声明。
时刻新闻